鲁招考〔2024〕123号
各市教育招生考试机构,有关高等学校:
根据《山东省教育厅 山东省人民政府征兵办公室 山东省退役军人事务厅关于做好2025年普通高等教育专科升本科考试招生工作的通知》(鲁教学函〔2024〕28号)(以下简称《通知》),现将我省2025年普通高等教育专科升本科(以下简称普通专升本)招生考试报名工作有关事项通知如下:
一、招生对象
(一)我省2025年普通高等学校应届专科毕业生。
(二)应征入伍地为我省的退役大学生士兵(已被免试专升本录取的退役大学生士兵考生除外)。
二、报考条件
(一)考生须同时满足以下条件:
1.遵守中华人民共和国宪法和法律。
2.没有因触犯刑法已被有关部门采取强制措施或正在服刑。
3.没有因违反国家教育考试规定被给予暂停参加高校招生考试处理且在停考期内。
4.专科阶段无记过及以上纪律处分或报名前已解除处分。
5.身体健康。
6.具备以下考生资格之一:
(1)在毕业高校获得学校推荐资格的我省普通高校应届专科毕业生(以下简称校荐生)。
(2)通过招生高校自主组织的相应专业综合能力测试(以下简称专业测试),获得考生自荐资格的我省普通高校应届专科毕业生(以下简称自荐生)。
(3)经省级及以上相关行政部门认定的原建档立卡贫困家庭的我省普通高校应届专科毕业生(以下简称建档立卡家庭考生)。
(4)应征入伍地为我省的退役大学生士兵(指普通高校专科毕业生及在校生应征入伍服兵役后退役,报名时为2025年应届专科毕业生或已获得专科毕业证书的往届毕业生,以下简称退役大学生士兵考生)。
(5)专科学习阶段,作为中国国家代表队选手在世界技能组织主办的“世界技能大赛(World Skills Competition)”中获奖,或在全国职业院校技能大赛获一等奖、在2024年世界职业院校技能大赛总决赛争夺赛获金奖的我省高校应届专科毕业生(以下简称大赛保送生)。
(二)2025年“3+2”对口贯通培养转段考生,须根据转段测试有关要求参加全省专升本统一考试报名。如具备上述报考条件,参加转段测试同时可兼报其他类型专升本考试招生。
三、相关考生数据校验和报送
(一)生源高校。
1.做好本校应届毕业生学籍信息工作。应届毕业生学籍库信息是高校报送资格名单、考生参加报名的主要依据,各生源高校应提前对本校应届毕业生学籍库信息进行一次全面核对,包括考生姓名、身份证号、专科专业代码及名称、毕业年份等关键信息,对因更改姓名、更换专业、休学等原因造成信息有误的,要按学籍管理规定及时进行更正,应于2025年1月21日前全部更正完成,确保考生学籍信息准确无误。按照实际情况为需要参加高校专业测试考生、退役大学生士兵免试的考生、大赛保送生开具学籍证明(参考模板见附件1)。
2.报送校荐生名单。校荐生名单经生源高校公示(公示期不少于5个工作日)无异议后,由生源高校于2025年2月10日—11日通过山东省普通专升本考试管理平台(https://zsb.sdzk.cn:8083,以下简称管理平台)报送。报送信息包括:考生姓名、身份证号、专科院校代码及名称、专科专业代码及名称。
3.报送建档立卡家庭考生名单。建档立卡家庭考生包括两类群体:一是脱贫享受政策户,二是防止返贫监测帮扶对象(含脱贫不稳定户、边缘易致贫户和严重困难户)。申请建档立卡家庭考生资格的考生,须于2025年1月12日前向生源高校提交资格审核申请。建档立卡地在我省的考生申报时无需提交证明材料,由生源高校汇总申请名单。建档立卡地在其他省份的考生申请时,须向生源高校提供全国防止返贫监测和衔接推进乡村振兴信息系统截图并加盖县级农业农村部门公章,由生源高校进行资格审核并公示(公示期不少于5个工作日)无异议后报送合格名单。
生源高校汇总以上名单,于2025年2月10日—11日通过管理平台报送省教育招生考试院。报送信息包括:考生姓名、身份证号、专科院校代码及名称、专科专业代码及名称、建档立卡所在省份。对本省申请考生将统一报省乡村振兴局进行资格审核。审核通过后,由省教育招生考试院对所有合格考生进行公示(公示期不少于5个工作日),公示无异议后,获得建档立卡家庭考生资格。考生如因弄虚作假或不符合建档立卡考生资格造成录取后无法注册学籍、被取消录取资格等问题,责任由考生本人承担。
4.报送“3+2”转段考生名单。根据《山东省教育厅关于做好2025年职业院校与本科高校对口贯通分段培养转段工作的通知》(鲁教学函〔2024〕23号),过程考核合格的“3+2”转段考生(含“3+2”二次转段考生)名单,经生源高校公示无异议后,于2025年2月10日—11日通过管理平台报送。报送信息包括:考生姓名、身份证号、专科院校代码及名称、专科专业代码及名称、转段对口本科院校代码及名称、转段对口本科专业代码及名称、是否为第二次转段等。
5.报送本校小语种考生名单。各生源高校要根据本校公共外语课程设置情况,对本校所有应届毕业生及“3+2”二次转段考生全部进行语种排查,确定本校小语种考生名单并公示(公示期不少于5个工作日)无异议后,于2025年2月18日通过管理平台报送。报送信息包括:考生姓名、身份证号、外语语种。此名单作为所有考生考试科目确定的依据,须完整、真实、准确,凡不在高校报送的小语种名单中的考生专升本考试科目为英语。
生源高校须认真核查各类报送考生名单,对报送考生名单的准确性、真实性和完整性负责,如产生遗留问题由生源高校负责解释。
(二)招生高校。
1.校验专业综合能力测试报名考生名单。招生高校应于本校专业综合能力测试报名完成后至2025年2月27日前,通过管理平台校验报名参加测试的考生名单信息。招生高校上报考生姓名、身份证号获取考生相关信息,获取的信息字段包括考生姓名、身份证号、专科院校、专科专业等,招生高校仅可批准考生获得与其本人专科专业对应可报考的本科招生专业的报考资格。
2.报送自荐生名单。招生高校应于2025年3月7日通过管理平台报送自荐生名单。报送信息包括:考生姓名、身份证号、专科院校代码及名称、专科专业代码及名称、获得报考资格的本科院校代码及名称、获得报考资格的本科专业代码及名称。
3.报送大赛保送生名单。招生高校应按《通知》要求对申报考生进行资格审核、综合考核并公示(公示期不少于5个工作日)无异议后,于2025年3月7日向省教育招生考试院报送大赛保送生录取名单,录取信息包括考生姓名、身份证号、录取学校、录取专业、专科院校代码及名称、专科专业代码及名称、获奖类型等,电子版通过管理平台报送,录取名单加盖学校公章后以
pdf格式报送至邮箱:e37_liucx@sdzk.cn。
招生高校须认真核查报送考生名单,对报送考生名单的准确性、真实性和完整性负责,如产生遗留问题由招生高校负责解释。
(三)市级教育招生考试机构。
1.退役大学生士兵考生报名资格审核由市级教育招生考试机构和退役军人事务部门共同负责。退役军人事务部门审核考生退役士兵资格及立功受奖情况,市级教育招生考试机构审核考生报考资格,于2025年4月11日前通过管理平台提交审核结果。
2.市级教育招生考试机构审核残疾人考生合理便利申请,于2025年3月17日前将审核通过考生汇总表报送省教育招生考试院。
各市教育招生考试机构须认真核查报送考生名单,对报送考生名单的准确性、真实性和完整性负责,如产生遗留问题由市级教育招生考试机构负责解释。
四、考试报名时间
考试报名采用网上报名和网上缴费的形式,除退役大学生士兵考生外,具有报考资格的考生可登录指定网址,在规定时间内自行完成报名。
网上报名(含缴费)时间为2025年3月11日—13日,每天9∶00—17∶00。
网上打印准考证时间为2025年3月25日—30日,每天9∶00—17∶00,考试当天提前1小时开放准考证打印。
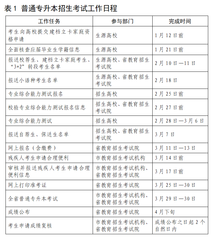
具体工作时间安排见附件2。
五、报名办法和流程
校荐生、自荐生、建档立卡家庭考生、大赛保送生均须参加普通专升本网上报名,网上报名分为注册登录、采集个人照片、填写个人信息、选择考试地点、选报专业、网上缴费6个步骤。其中,大赛保送生网上报名时仅需完成注册登录、采集个人照片及填写个人信息。
(一)注册登录。
考生登录山东省普通专升本报名信息平台(https://zsb.sdzk.cn),凭本人身份证号、手机号码及获取的短信验证密码注册成功后进入系统,第一次登录时需设置登录密码。考生应认真阅读《国家教育考试违规处理办法》等有关规定,通过系统签订《诚信考试承诺书》。
(二)采集个人照片。
考生根据报名系统提示及要求,通过手机自行拍摄采集并提交本人照片。该照片将用于专升本报名、考试、录取及入学后学籍注册,审核通过后无法修改。请考生务必严肃对待,规范拍摄本人报考照片,若因考生美颜、修图、翻拍照片造成影响考试入场、录取后无法注册学籍、学信网信息比对不通过等情况,后果由考生本人承担。
(三)填写个人信息。
考生须按照报名填报信息项要求,如实完整填写个人信息并提交,完成网上个人信息填报。考生应对本人填报信息及上传材料的真实性和准确性负责,若因考生本人信息填报有误、造假或缺失而造成录取后无法注册学籍、被取消录取资格等问题,责任由考生本人承担。
(四)选择考试地点。
考生应选择本人就读院校所在市或户籍所在市为考试地点,就读院校与户籍分属两地的只可选择一地,并执行所在市教育招生考试机构的相关规定。外省户籍在我省就读的考生,应选择就读院校所在市参加考试。考试地点一经选定无法更改,请考生慎重选择。
(五)选报专业。
根据《通知》精神,校荐生、自荐生、建档立卡家庭考生可根据专科毕业专业和专业指导目录中本、专科专业对应关系,选报多个本科招生专业(以下简称选报专业),选报专业对应的《高等数学》考试科目须相同,一经确定不得更改。根据《教育部 国家卫生计生委 国家中医药局关于规范医学类专业办学的通知》(教高〔2014〕7号)精神,报考医学类专业专升本的,所学医学类专业应保持相同(专科中医骨伤专业除外,该专业专升本时对应本科中医学专业)。
报名系统会根据考生的专科专业,自动为考生列示本人能够报考的考试科目组合及对应的本科专业,考试科目组合以高等数学Ⅰ、Ⅱ、Ⅲ区分。考生选择一个考试科目组合后,即确定报考的专业范围。
(六)网上缴费。
考生按照规定自行上网缴纳考试费,根据《山东省发展和改革委员会 山东省财政厅关于明确普通高校招生与专升本考试收费标准的通知》(鲁发改价格〔2023〕927号),普通专升本考试收费标准为每生120元,仅报考“3+2”转段的考生收费标准为每生60元。
(七)注意事项及其他要求。
1.认真核对本人信息。考生进入报名系统后,请认真核对本人姓名、专科专业、院校等信息是否准确,若有误,应立即联系生源高校进行更正。为保障考生顺利参加考试、录取和升入本科高校后学籍注册工作,考生在报名之后,直到高校新生入学报到期间,不应更改姓名和身份证等信息,以免造成遗留问题。
2.按规定资格报名。考生仅能以一种资格报名,若考生具有两个及以上报名资格,将按如下优先级顺序为考生确定一种报名资格:大赛保送生、建档立卡家庭考生、校荐生、自荐生。
3.保证手机号码正常使用。注册时所用手机号码和短信验证密码将贯穿报名、缴费、打印准考证、志愿填报、录取等整个招生过程,在此期间请考生确保手机号码正常使用。
4.妥善保管密码。报名信息必须由考生本人填报,不得由他人代报,因考生填报失误或由他人代报而造成的后果由考生本人承担。请考生务必妥善保管本人登录密码和短信验证密码,因考生本人泄露密码或短信验证密码而造成的一切后果由考生自负。
5.残疾人考生申请合理便利。符合报考条件的残疾人,可参照教育部、中国残联联合印发的《残疾人参加普通高等学校招生全国统一考试管理规定》(教学〔2017〕4号),于2025年3月14日前向考试地点所在市级教育招生考试机构提出合理便利申请(市级招考机构地址见附件3),市级教育招生考试机构参照高考审核合理便利工作办法进行初审和汇总后,报送省教育招生考试院复审。
六、“3+2”转段考生报名
过程性考核合格的“3+2”转段考生可以选择仅报考“3+2”转段,若同时为具有校荐生或自荐生或建档立卡家庭考生资格的应届毕业生,也可以选择兼报“3+2”转段和普通专升本。
(一)仅报考“3+2”转段的考生选择“仅报3+2转段”,按要求选择考试地点和公共课外语对应考试科目,仅报考“3+2”转段考生须参加专升本2门公共基础课考试,1门为英语(公共外语课为非英语的学生考大学语文),1门为计算机(报考计算机科学与技术专业的学生考高等数学Ⅰ)。“3+2”二次转段需参加文化基础课考试的按上述要求选报并缴纳相应考试费用;“3+2”二次转段不参加文化基础知识测试的考生,也须进行网上报名,采集个人照片并填写个人信息,无需缴纳文化基础知识测试费。
(二)兼报“3+2”转段和普通专升本的考生选择“兼报3+2转段和普通专升本”,根据普通专升本报名要求填写个人信息、选择考试地点、选报专业并进行网上缴费,其中选择专业时其转段考试科目应与普通专升本考试科目相同,否则不得兼报。
七、退役大学生士兵考生报名
退役大学生士兵免试专升本与全省统一考试专升本不得兼报,报名全省统一考试专升本的退役大学生士兵考生,不再享受免试专升本政策。同时具备两项资格的考生需慎重选择,其中一项报名完成后不得更改。退役大学生士兵考生报名分为网上申请和选报高校两个环节。
(一)网上申请。网上申请包括填报个人信息和选报专业。申请退役大学生士兵考生资格的考生,须于2025年4月1日—2日(每天9∶00—17∶00),通过山东省普通专升本报名信息平台(https://zsb.sdzk.cn)线上申请资格审核并根据专业指导目录,选报1个与本人专科毕业专业对应的本科招生专业,一经确认不得更改。考生应如实填写个人信息,并上传本人身份证、专科毕业证(应届考生需提交就读学校出具的学籍证明)、退出现役证件、武装部开具的入伍地证明(或入伍通知书);在部队荣立个人三等功及以上奖励的,还需提供立功受奖的证章和证书;在部队荣立集体三等功及以上奖励的,还需提供所在部队立功受奖通令复印件(加盖服役部队公章)、服役部队立功证明(须证明立功情况与考生本人有关)。经退役军人事务部门审核考生退役士兵资格及立功受奖情况、市级教育招生考试机构审核考生报考资格合规后,省教育招生考试院进行公示(公示期不少于5个工作日),公示合格后获得退役大学生士兵考生资格。
考生个人须对所提供材料的真实性做出负法律责任的承诺。新生入学时,将进行入学资格复查,考生如因弄虚作假或不符合退役大学生士兵考生资格造成录取后无法注册学籍、被取消录取资格等问题,责任由考生本人承担。
退役大学生士兵考生资格审核由考生退伍安置地所在市教育招生考试机构和退役军人事务部门负责审核,入伍地在我省但安置地不在省内的,由考生入伍地所在市负责审核。资格审核完成后,市级教育招生考试机构将短信通知考生审核结果。若考生网上提交的材料不清晰、不完整或真实性存疑,考生须携带相关证明材料按市级教育招生考试机构要求到现场进行审核。
(二)选报高校。审核通过后,退役大学生士兵考生须于2025年4月18日(9∶00—17∶00),登录山东省普通专升本报名信息平台(https://zsb.sdzk.cn)选报1所招生高校。首轮高校选报未被录取的考生,可于2025年4月29日(9∶00—17∶00)填报一次征集志愿和是否服从调剂志愿,按规定参与征集和调剂录取。
八、统考安排
专升本全省统一考试(以下简称统考)时间为2025年3月29日—30日。
统考科目为4门公共基础课,包括英语(专科期间公共外语课程为非英语的考政治)、计算机、大学语文、高等数学(分为高等数学Ⅰ、高等数学Ⅱ、高等数学Ⅲ),具体考试科目设置情况见附件4。每门科目考试时间120分钟、满分100分,总分满分400分。省教育招生考试院负责统一命题,统一考试,统一评卷。各科考试时间安排如下:

九、工作要求
(一)切实加强组织领导。普通专升本招生工作涉及广大考生切身利益,社会关注度高,考试环节多、政策性强,各市级教育招生考试机构和生源高校要高度重视,切实加强对报名工作的统筹领导和组织管理。要以对考生负责的态度,建立报名工作机制,配齐配强工作人员,抓好业务培训,明确工作责任分工,严格执行报名工作规定,坚决杜绝往年报名工作出现的问题再次发生。对于未认真履行工作职责,造成报名工作失误的,将按照有关规定给予通报批评并严肃处理。
(二)严格落实资格审核。各单位要认真开展学习,精准掌握政策规定,建立双人审核机制,将资格审查工作责任落实到岗、明确到人。生源高校要严格做好学籍信息、小语种考生、校荐生、建档立卡家庭考生的资格审核及数据上报工作,招生高校要认真做好自荐生审核、测试及数据上报工作;各高校应及时进行公示公开,接受监督,确保不发生数据漏报、错报等问题。市教育招生考试机构要积极与市退役军人事务部门沟通对接,明确职责、协同配合,扎实做好退役大学生士兵的报名资格审核工作,确保资格审核准确无误,考生申报材料至少留存1年备查。
(三)提高考生服务质量。各单位要牢固树立服务考生意识,持续加强政策宣传解读,提醒指导考生按规定时间完成资格申请、网上报名等工作。生源高校应切实发挥宣传主体作用,利用主题班会、校园网站、宣传展板、联系群等多渠道广泛宣传专升本考试招生政策,扎实做好考生咨询答疑;招生高校应通过官方网站等途径广泛告知专业测试方案、测试时间,让考生充分了解、应知尽知。
(四)加强考生诚信教育。各生源高校要切实肩负起考生诚信教育的主体责任,通过多种形式对考生开展诚信考试和法律法规教育,加大对《中华人民共和国刑法修正案(九)》《最高人民法院、最高人民检察院关于办理组织考试作弊等刑事案件适用法律若干问题的解释》《国家教育考试违规处理办法》(教育部令第33号)等法律法规的宣传力度。对有作弊行为的考生,依法依规处理后,通知所在生源高校,由生源高校依据校规校纪等有关规定严肃处理。
附件1:
山东省2025年普通高校专科应届毕业生学籍证明(参考模板)
兹有taptap点点官网2025届专科应届毕业生姓名,身份证号,现就读于专业(专业名称填写应规范准确、一字不差)。经核查,该生在taptap点点官网就读期间,无以下情况:
1.因触犯刑法已被有关部门采取强制措施或正在服刑;
2.因违反国家教育考试规定被给予暂停参加高校招生考试处理且在停考期内;
3.专科阶段有记过及以上纪律处分且报名前未解除处分。
特此证明。
生源高校学籍管理部门
(落款、盖章)
年 月 日
山东省2025年普通高校专科应届毕业退役大学生士兵学籍证明(参考模板)
兹有taptap点点官网2025届专科应届毕业生姓名,身份证号。该生入学时间(或保留入学资格时间)为,入伍时间为,退役时间为,为taptap点点官网专科在校期间入伍。该生现就读于taptap点点官网专业(专业名称填写应规范准确、一字不差),无以下情况:
1.因触犯刑法已被有关部门采取强制措施或正在服刑;
2.因违反国家教育考试规定被给予暂停参加高校招生考试处理且在停考期内;
3.专科阶段有记过及以上纪律处分且报名前未解除处分。
特此证明。
生源高校学籍管理部门
(落款、盖章)
年 月 日
附件2:山东省2025年普通专升本招生考试工作日程表


附件3:各市教育招生考试机构地址及联系方式

附件4:山东省2025年普通高校专升本专业类别设置及考试科目

说明:考试门类依据教育部《普通高等学校本科专业目录(2020年版)》划分;高职本科招生专业对应考试科目参照本表执行。
本附件内容引自《山东省教育厅山东省人民政府征兵办公室山东省退役军人事务厅关于做好2025年普通高等教育专科升本科考试招生工作的通知》(鲁教学函〔2024〕28号)。
山东省教育招生考试院
2024年12月14日